魔卡幻想十二月【128兑换】评测(截止至【1.1】) 魔卡幻想十二月【128兑换】评测(截止至【1.1】)如下:十二月【128兑换】评测(截止至【1.1】)推荐兑换等级从S~D级别,并且具有时间限制。大部分情况下认...... 游戏专题 2026-02-22 329 次查看
仙境传说RO:守护永恒的爱「脑洞大作家」+卡普拉的见习委托 仙境传说RO:守护永恒的爱「脑洞大作家」+卡普拉的见习委托如下:卡普拉的见习委托 卡普拉拿着父亲递来的主城委托任务书,这是她第一次以见习卡普拉的身份执行任务。 ...... 游戏专题 2026-02-22 490 次查看
地下城堡2:黑暗觉醒42白龙 地下城堡2:黑暗觉醒42白龙如下:这就是变相的进化先驱风暴我特意拉了春节出的极品技龙猎结果刷脸刷到吐参考小破站冬日残雪教学视频技巧猎人只堆技,带点命最好装备捶捶...... 游戏专题 2026-02-22 120 次查看
仙境传说RO:守护永恒的爱「脑洞作家」卡普拉的秘密 仙境传说RO:守护永恒的爱「脑洞作家」卡普拉的秘密如下: 卡普拉的秘密 在普隆德拉的广场上...... 游戏专题 2026-02-22 291 次查看
仙境传说RO:守护永恒的爱【同人画师】你就是我最好的圣诞礼物吖~奥斯卡❤卡普拉 仙境传说RO:守护永恒的爱【同人画师】你就是我最好的圣诞礼物吖~奥斯卡❤卡普拉如下:灵感来源:又到了一年一度的圣诞节,有小伙伴因为在出差,所以导致不能一起聚会,...... 游戏专题 2026-02-22 373 次查看
仙境传说RO:守护永恒的爱卡普拉的信念 仙境传说RO:守护永恒的爱卡普拉的信念如下: 卡普拉的信念 米德加尔特大陆,突如其来的魔物潮打破了往日的宁静。城镇中弥漫着恐慌,人们四处奔逃,冒险者们纷纷拿起武...... 游戏专题 2026-02-22 472 次查看
三角洲行动三角洲阿萨拉平安果必出大红!大坝收集路线和位置图奉上,速来! 三角洲行动三角洲阿萨拉平安果必出大红!大坝收集路线和位置图奉上,速来!如下:三角洲玩家注意啦!阿萨拉平安果活动今天12.12上线,不少玩家已经开始收集了,一些玩...... 游戏专题 2026-02-22 463 次查看
三角洲行动三角洲行动阿萨拉平安果快速获取及点位大全 三角洲行动三角洲行动阿萨拉平安果快速获取及点位大全如下:冲!《三角洲行动》平安果活动今凌晨刚开!必掉红装的高品质果子这样拿:全地图速刷点位+四种获取技巧,看完立...... 游戏专题 2026-02-22 313 次查看
三角洲行动开一个平安果攻略帖子 三角洲行动开一个平安果攻略帖子如下:由于平安果会随机掉落物品,并不能直观的看到奖池里有哪些物品,所以我打算做一期汇总,也请大家帮帮忙留言你们掉落的东西,一起抱团...... 游戏专题 2026-02-22 195 次查看
飞吧龙骑士风武器艾兰达简析 飞吧龙骑士风武器艾兰达简析如下:强度:无弹幕t0,不如萨曼莎,比敖灵强很多,但好看就行了头像必拿生存:挺强但不够用,打满每10s爆发回40%血,二命7s回40%...... 游戏专题 2026-02-22 279 次查看
鹅鸭杀就你爱吃鸡腿?秃鹫攻略 鹅鸭杀就你爱吃鸡腿?秃鹫攻略如下:就这么爱吃鸡腿....我直接狠狠吃空全场! 以上就是鹅鸭杀就你爱吃鸡腿?秃鹫攻略相关...... 游戏专题 2026-02-22 260 次查看
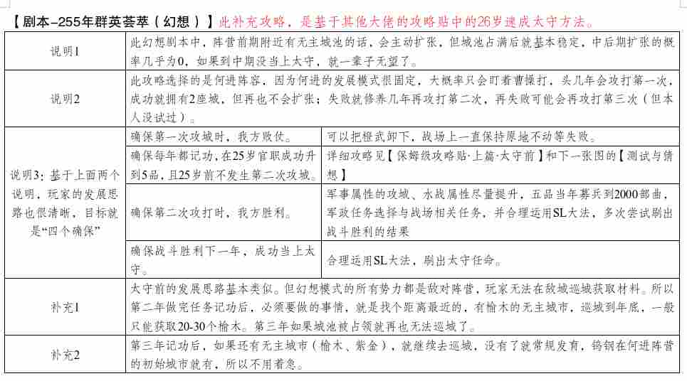
三国人生模拟【保姆级攻略·中篇·群英幻想太守】从入门到入土2025.08版 三国人生模拟【保姆级攻略·中篇·群英幻想太守】从入门到入土2025.08版如下:写在最前:游戏共有5个剧本,其中前3个剧本,武将有寿命会老死,第4、5个剧本为幻...... 游戏专题 2026-02-22 130 次查看